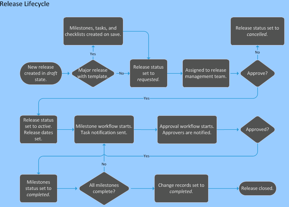
Release Lifecycle

Workflow

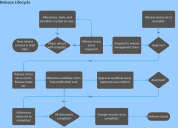
Major (created without templates), minor, and emergency releases are not included in the approval workflow. Milestones can be created using quick actions, but they are not subject to the approval workflow. The following diagram shows the states of a release that is not major (and not created using a template):

Release Lifecycle States

The process to create and implement a release is:

1.Plan the release.

2.Create a release request.

3.Add release milestones.

4.Approve the release request.

5.Implement the release.

6.Review the release for successes and lessons learned.

7.Close the release request.