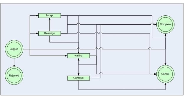
Default Task State Transitions Reference
The administrator can create additional statuses to meet the business needs of your organization.
Default State Transitions for Tasks
|
State |
Description |
|
Accept |
The user has accepted the task and takes ownership. |
|
Cancel |
The task has been canceled and is no longer valid. |
|
Complete |
The task has been successfully finished. |
|
Continue |
The task is moved out of the waiting status and the clock continues running. The system automatically assigns the task to the user who clicked Continue. |
|
Logged |
The task has been added to the log file. |
|
Reassign |
The task has been forwarded to a new owner. |
|
Rejected |
The task has been refused by the owner and is no longer valid. |
|
Waiting |
The owner has placed the task on hold, waiting for further action or information. The clock is placed on hold. |
