Relationships Within PPM

About PPM Relationships

The Alignment To field in the Overview part of a Program allows you to determine the route or mechanism you want to use for rolling up both Effort and Budget.

The content of the drop-down list for the Alignment To field changes dependent on whether you are creating a Program, Portfolio, or Project. If you are working with a Project, the Alignment To field has a choice of Portfolios, Program or Major Project. If you are working in a Program, you have a choice of Portfolios or Program. If working with a Portfolio, you have a choice of Portfolio only.

The unique feature of Ivanti Neurons for PPM is that both Projects and Programs can be aligned to multiple Portfolios.

Tip: Major and Sub-Projects use the same business object; the only difference is the position in the relationship map.

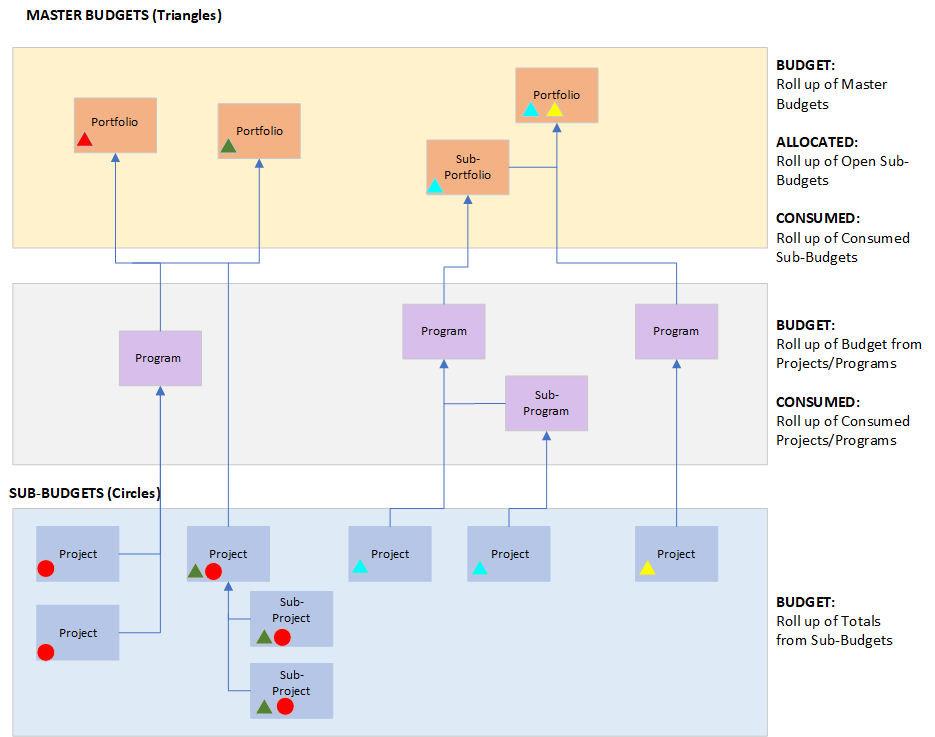
Graphic showing relationships, financial and hierarchical between Portfolios, Programs and Projects

Projects

A Project can be aligned to a Program or directly to a Portfolio.

A Project can be aligned to multiple Portfolios.

A Project can only be aligned with one Program (hence Program is always singular in the Alignment To drop-down list).

A Sub-Project(s) can be nested under a Major Project and has its finances automatically rolled up into the Major Project.

Green and Red Budget symbols together: The Project has 2 sub-projects that roll directly up to two portfolios and it pulls funds from both green and red Portfolio Master Budgets.

Programs

A Program can be aligned to multiple Portfolios.

A Sub-Program can be nested under a Major Program.

A Program cannot be nested under a Project.

You can't align a Program to more than one different entities at the top level (example: A Program cannot align to a Program and a Portfolio).

Programs do not have any budget triangles or circles on them in the diagram. This is because Programs don't usually have their own Budgets; Programs are for organizing and grouping Projects. The Portfolio Budgets tab is initially hidden but can be used in the rare instance that a Program has expenses of its own.

You can allocate Portfolio budgets in tabs, but the actual figures are unavailable for editing because they come from Project-owned fields. Programs show managers which budgets they are using money from. If you are a manager you can see which Portfolio Budget Plan you can use to create a budget for a Project in a Program.

Portfolios

A Portfolio cannot be nested under a Program.

A Portfolio has a budget, shown on the image by triangles.

If you have a very large organisation, you can nest a Sub-Portfolio under a Major Portfolio. If a Sub-Portfolio has a budget it gets automatically linked to the Master Portfolio. The Projects with the turquoise triangles roll up to both Portfolios, whereas the yellow Project budget only rolls up to the Portfolio with the yellow budget triangle.