Entity Relationships
This page shows the entity relationships in the Reporting2 views, which contain information about Windows and content-based Linux data.
Windows
This graphic shows the relationships between the Windows views in the SecurityControls database.
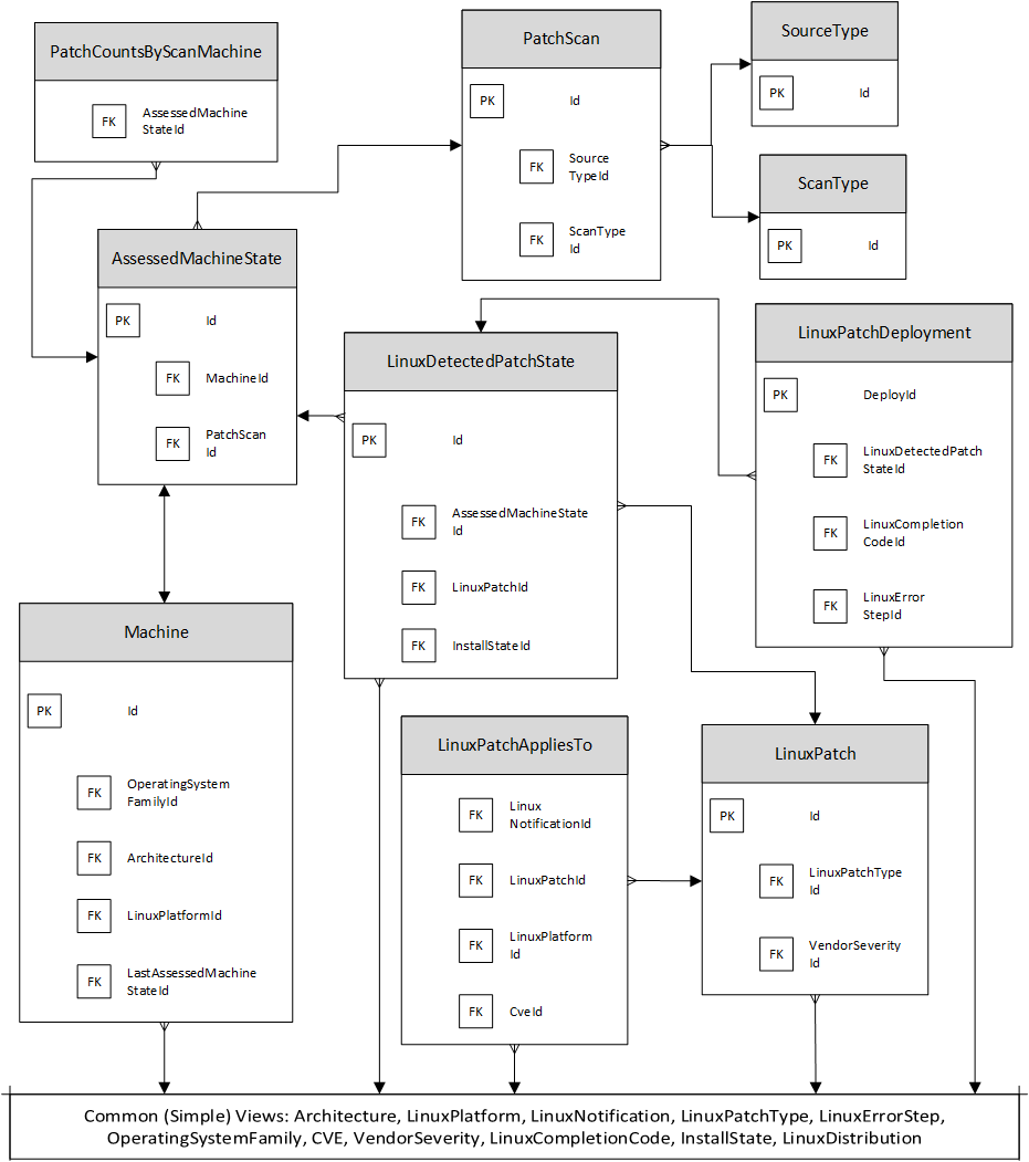
Linux (content-based)
This graphic shows the relationships between the content-based Linux views in the SecurityControls database.
Agent
This graphic shows the relationships between the agent views in the SecurityControls database.


