实体关系

此页面显示 Reporting2 视图中的实体关系,其中包含有关 Windows 和基于内容的 Linux 数据的信息。

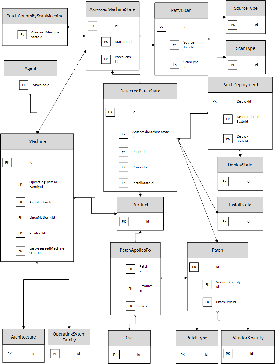
Windows

此图显示了 SecurityControls 数据库中各个 Windows 视图之间的关系。

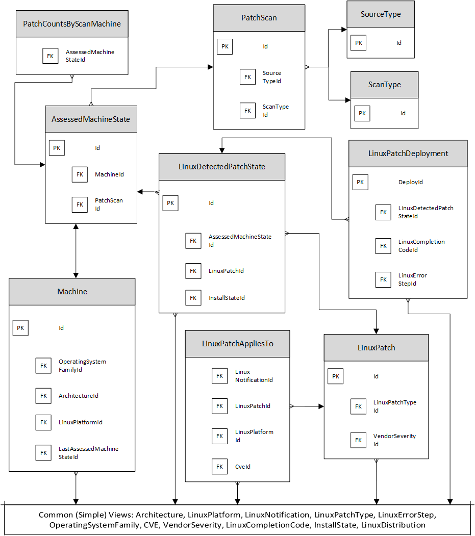
Linux(基于内容)

此图显示了 SecurityControls 数据库中各个基于内容的 Linux 视图之间的关系。

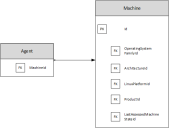
代理

此图显示了 SecurityControls 数据库中各代理视图之间的关系。