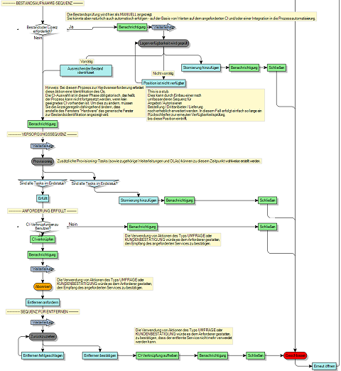
Anforderungs-Management: Hardwareanforderung

Der Hardwareanforderungsprozess ist eine Variante der generischen Serviceanforderung, die unter Anforderungs-Management: Generische Serviceanforderung beschrieben wird.

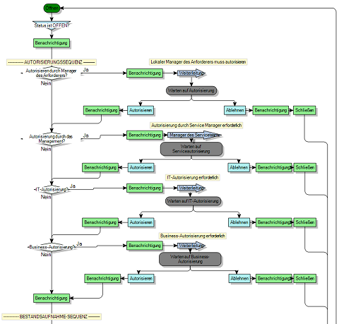
Beim ursprünglichen Speichern der Anforderung wird der Ersteller über die Anforderung benachrichtigt und die Anforderung tritt in die Autorisierungssequenz ein. Die Autorisierungssequenz zu Beginn dieses Prozesses entspricht derjenigen des Prozesses „Generische Serviceanforderung“.

Prozessdiagramm

Der Rest des Prozesses ähnelt ebenfalls dem der generischen Serviceanforderung und weist Stellen auf, an denen Sie Schritte hinzufügen können, um bei Bedarf Einkaufs- und Lieferprozesse einzubinden.

Prozessdiagramm