Request Management: Automated Software Request

The Automated Software Request process is a variant of the Software Request process described in Request Management: Software Request, but includes steps that enable automated software provisioning by integration with Ivanti Process Manager (LPM) and Ivanti Endpoint Manager (LDMS).

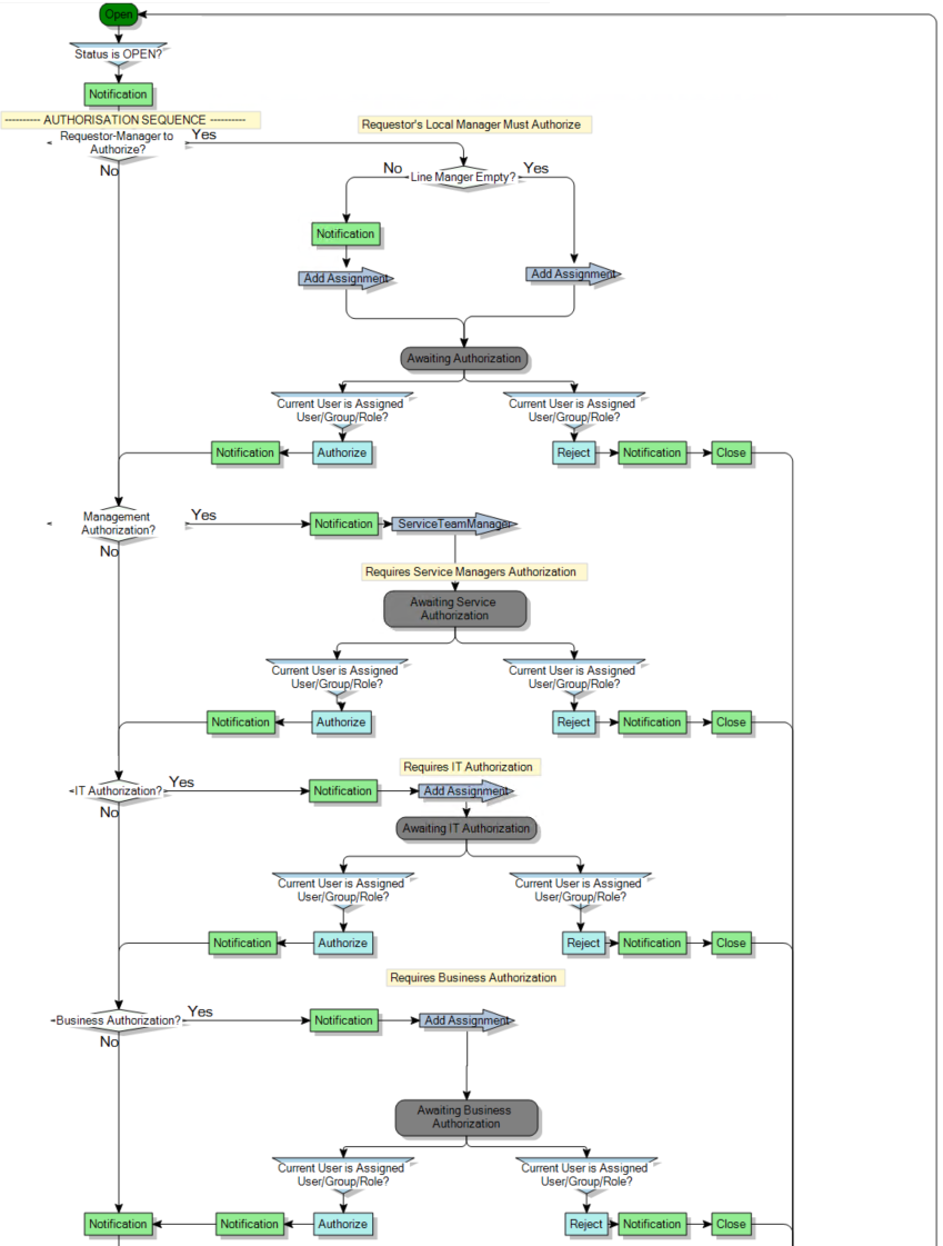
When the Request is initially saved, the originator is notified about the request, and the Request enters the Authorisation Sequence. The Authorisation Sequence at the start of this process is the same as that in the Generic Service Request process (see Request Management: Generic Service Request).

Process diagram

...continued below...

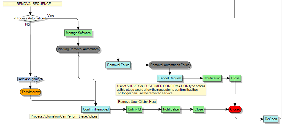
The rest of the process is very similar to the standard Software Request process, but includes places where software can be automatically delivered or removed.

Process diagram

...continued below...

Process diagram

If the Delivered with Process Automation check box is selected on the CI window for the CI being requested, the process automatically moves to the Waiting Automation status at the start of the Provisioning Sequence. The Manage Software action automatically populates the Manage Software object with the LDMS Core, LDMS Device ID, LDMS Device Name, LDMS Package ID, and LDMS Package Name that are required by Ivanti Process Manager to provide the automated software delivery.

If the automation succeeds, the Completed action moves the process into the Request Fulfilled section of the process. If the automation fails, the Failed action moves the process to the Automation Failed status, from where the Add Cancellation action moves the process to the Closed status.

In the Removal Sequence of the process, if the Delivered with Process Automation check box is selected on the CI window for the CI, the process automatically moves to the Waiting Removal Automation status. As in the Provisioning Sequence, the Manage Software action automatically populates the Manage Software object with the values required by Ivanti Process Manager to provide the automated software removal.

If the automation succeeds, the Confirm Removed action unlinks the CI from the user and closes the process. If the automation fails, the Removal Failed action moves the process to the Removal Automation Failed status, from where the Cancel Request action moves the process to the Closed status.