Request Management: Hardware Request

The Hardware Request process is a variant of the Generic Service Request described in Request Management: Generic Service Request.

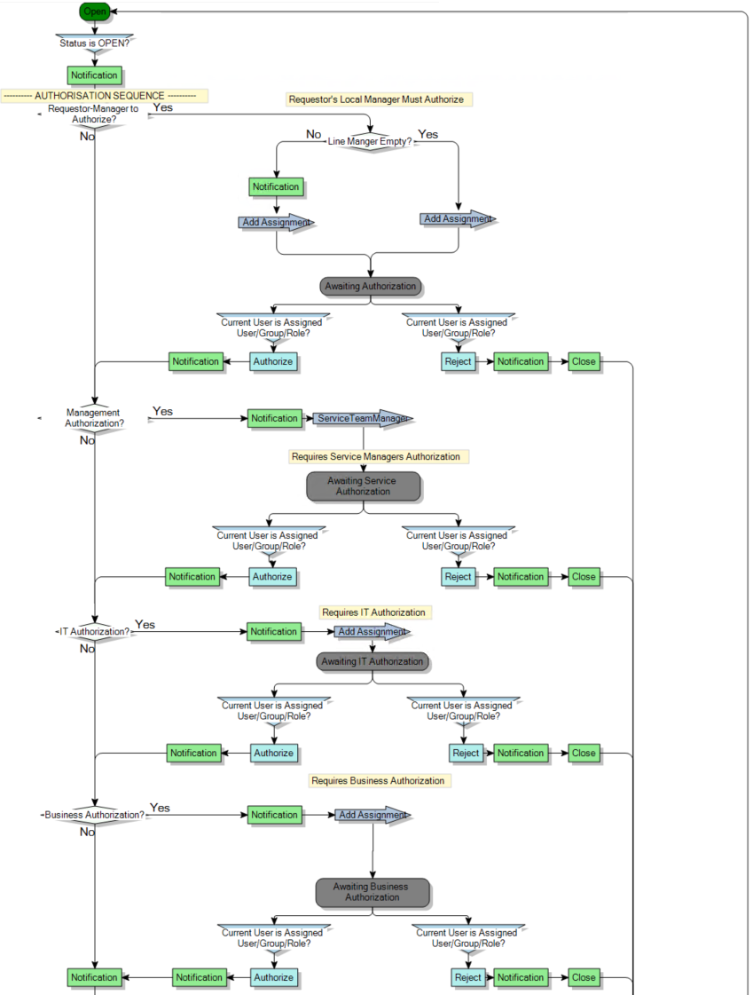
When the Request is initially saved, the originator is notified about the request, and the Request enters the Authorisation Sequence. The Authorisation Sequence at the start of this process is the same as that in the Generic Service Request process.

Process diagram

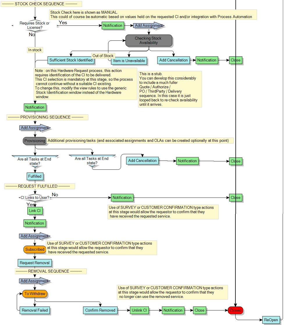
The rest of the process is also very similar to the Generic Service Request, and includes places where you could add steps to include purchasing and delivery processes as required.

Process diagram