Request Management: ALM Asset Request
The ALM Asset Request process is designed to link with Ivanti Asset Lifecycle Manager.
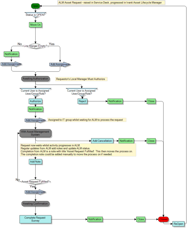
When the Request is initially saved, the originator is notified about the request, and the Request is assigned for authorisation to the Raise User's Manager (as set on the End User window in the Administration component). If the Raise User has no value in their Line Manager field, then the request is assigned to the Service Desk group.
If the Request is rejected, the Request is closed; if it is authorised it is assigned to the IT group. At this point you can add some steps to integrate with your ALM system as required.
The Request progresses when a note is added with the title Asset Request Fulfilled. This can either be done automatically by ALM, or manually by an analyst. After this, the Request is assigned to the Raise User, who confirms the ALM Asset Request, and provides any feedback about the service provided.
When the Raise User has completed the survey, the Request is closed.
Optional actions for each status:
|
Status |
Optional actions |
|---|---|
|
Open |
None |
|
Awaiting Authorisation |
Add Assignment |
|
With Asset Management System |
None |
|
Awaiting Confirmation |
None |
|
Closed |
None |