Request Management: Access Request

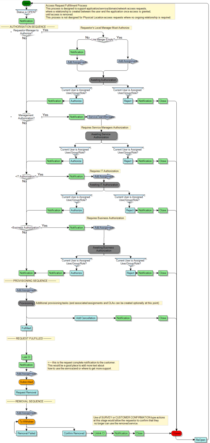
The Access Request process supports application/service/domain/network access requests, where a relationship is created between the user and the application after access is granted, until the access is removed.

This process is not designed for Physical Location access requests where no ongoing relationship is required.

The first section of the process handles the authorisations that may be required. The request is then provisioned, and after fulfillment, the user and the CI are linked together, and the user is notified. Finally, the access request can be withdrawn at a later date. More detail is given below.

When the Request is initially saved, the originator is notified about the request, and the Request enters the Authorisation Sequence. The Authorisation Sequence at the start of this process is the same as that in the Generic Service Request process described in Request Management: Generic Service Request.

If the Request is authorised by all of the required authorisers, the Request progresses to the Provisioning stage.

On entering the Provisioning stage, the Request is assigned to the SA user. You need to change this. We recommend that you assign the Request to a group or a role. You can add further steps to the Provisioning stage to meet your specific requirements.

The Provisioning stage is completed either by canceling the Request if it is no longer required, which moves the Request to the Closed status, or by fulfilling the Request.

If the Request is fulfilled, the requested Service is automatically linked to the Raise User using Value Types on the Link CI automatic action. The Request is then assigned to the Raise User and reaches the completed status called Subscribed.

After this, the Service is available to the user until they use the Request Removal action. This assigns the Request to the SA user. Again, you need to change this to assign the Request to a group or a role. When the Service has been removed from the user, the link between the User and the CI is automatically broken, and the Request is closed.

Process diagram

Optional actions for each status:

Status

Optional actions

Open

None

Awaiting Authorisation

Add Assignment
Add Note

Awaiting Service Authorisation

Add Assignment
Add Note

Awaiting IT Authorisation

Add Assignment
Add Note

Awaiting Business Authorisation

Add Assignment
Add Note

Provisioning

Add Assignment
Add Note

Subscribed

None

To Withdraw

None

Closed

None