Human Resources: Recruitment Process
The Recruitment Process helps you to manage the recruitment of new staff into your organization.
continued below...
There are three main sections to this process:
|
The first section of the process enables you to log the initial information about the new recruitment request. |
|
|
The second section manages all of the approvals that are required for the recruitment request. |
|
|
The final section manages the interviewing stage. |
|
Logging the recruitment request
When you log a new Recruitment request, you have to complete the Recruitment window. The values available for the Business Role Lookup, Reason, and Contract Type list boxes are created using the Reference Lists tree in the Administration component. When you create a Business Role, you can specify whether or not the CEO needs to approve this type of recruitment. This value for the CEO Approval Required? check box is then copied to the Recruitment window when you complete the Business Role Lookup list. For more information, see Human Resources: Recruitment Task.
In the Director Approval From list, select the user who needs to provide the necessary recruitment approval. A Task is created and assigned to this user in the next stage of the process.
If the position being recruited is going to be an analyst in the system, select the ITBM Support Analyst? check box. If you select this check box, the user created at the end of the recruitment process will be created as an Analyst; otherwise, they will be created as an End User.
Approving the recruitment request
When the recruitment request has been logged it needs to be approved. Depending on who logged it, and the business role being recruited, up to three approvals may be needed:
- If the recruitment request was not raised by someone in the HR group, then the request must get HR approval. If HR reject the request, a reminder is used to notify the originator of the rejection and the request is closed. If HR approve the request, a Director Approval Task is created and assigned to the user selected in the Director Approval From list on the Recruitment window.
- All recruitment requests need Director approval. You open the Director Approval Task from the Activity Tree for the recruitment request. The Director can then either Approve or Reject the request. If the Director rejects the request it is returned to HR, who can then either confirm the rejection, or resubmit it after adding further information. If the Director approves the request, it either goes for CEO Approval, or is approved directly.
- If the recruitment request is for a business role that has the CEO Approval Required check box selected, then after Director approval, a CEO Approval Task is created that is assigned to the CEO (see Human Resources: CEO Approval Task). You open the CEO Approval Task from the Activity Tree for the recruitment request. The CEO can then either Approve or Reject the request. If the CEO rejects the request it is returned to HR, who can then either confirm the rejection, or resubmit it after adding further information. If the CEO approves the request, it moves to the interviewing stage.
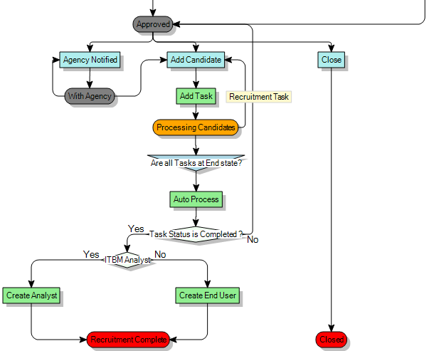
Interviewing
After the required approvals have been gained, you can start the interview stage.You can add details of Recruitment Agencies that you have contacted, and add Candidates.
A Recruitment Task is added each time a Candidate is added to the recruitment request. For more information about the Recruitment Task, see Human Resources: Recruitment Task.
When all of the Recruitment Tasks are completed, a new user record is created in the system for the successful candidate.
This user is created:
- as either an Analyst or an End User, depending on the setting of the ITBM Support Analyst check box on the Recruitment Request window.
- using the login proposed on the Candidate Details window.
You need to associate the user that is created with the required groups and roles.