Gestion des incidents : Incident enrichi

Cette rubrique s'applique uniquement aux systèmes qui disposent d'une licence Service Desk ou universelle.

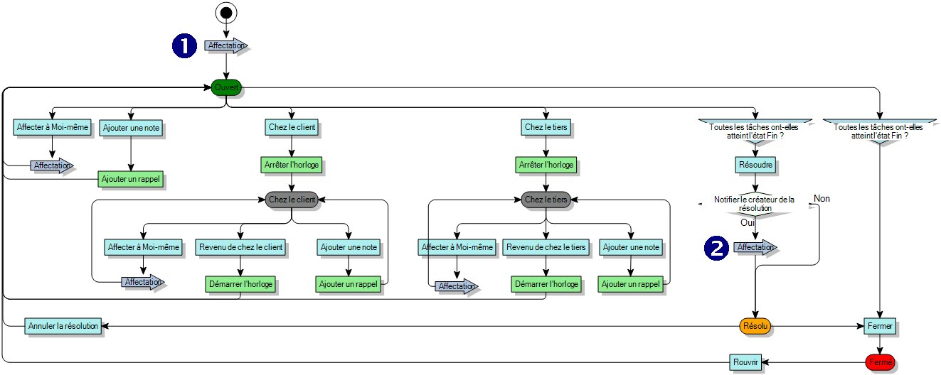
Le processus Incident enrichi est une extension du processus Incident standard décrit à la section précédente. Comme avec le processus Incident standard, vous pouvez choisir un mécanisme de fermeture d'une seule étape ou de deux étapes, mais vous ne pouvez pas résoudre ou fermer un incident s'il existe des tâches inachevées. Les extensions du processus Incident standard sont détaillées ci-dessous.

Si vous cochez la case Notifier le créateur dans la fenêtre Résolution, la personne à laquelle l'incident est actuellement affecté est notifiée que l'incident a été résolu. (Le système utilise pour ce faire un rappel en tant qu'action automatique.)

Quatre actions sont disponibles lorsque l'incident est à l'état Ouvert. Bien que n'étant pas strictement des actions facultatives, ces actions se comportent comme telles car elles ne font pas avancer le processus vers l'état Fermé : Les actions Affecter à Moi-même, Ajouter une note, Chez le client et Chez le tiers reviennent toutes à l'état Ouvert avant que le processus puisse passer à l'état Fermé.

La section Ajouter une note du processus utilise un rappel automatique comme action automatique pour notifier le créateur et/ou l'intervenant actuel de l'incident qu'une note a été ajoutée à cet incident. La fenêtre Note comprend deux cases à cocher pour spécifier la notification nécessaire.Le champ Date d'envoi de la fenêtre Rappel inclut le calcul suivant, qui permet d'envoyer immédiatement le rappel :

Copier
import System
static def GetAttributeValue(Reminder):
    Value = DateTime.UtcNow
    return Value

L'action Affecter à Moi-même, qui permet à un analyste de s'affecter un incident à lui-même et à son groupe actuel d'un seul clic de souris, est également disponible à partir des états Chez le client et Chez le tiers.

Les sections Chez le client et Chez le tiers du processus arrêtent automatiquement l'horloge de niveau de service lorsque l'incident est chez un client ou chez un tiers (c'est-à-dire que cette personne doit vous fournir des informations). Lorsque le client ou le tiers fournit les informations nécessaires, les actions Revenu de chez le client/tiers remettent l'incident à l'état Ouvert et redémarrent automatiquement l'horloge de niveau de service. Vous pouvez également ajouter des notes qui comprennent des notifications de rappel au créateur et/ou à l'intervenant actuel lorsque l'incident est chez un client ou un tiers.

Diagramme de processus

Détails d'affectation :

ID indiqué plus haut

Affectation

1

Incident/Groupe suggéré

2

Incident/Affectation actuelle/Utilisateur
Incident/Affectation actuelle/Groupe
Incident/Affectation actuelle/Rôle

Actions facultatives pour chaque état :

État

Actions facultatives

Ouvrir

Ajouter une affectation
Ajouter une pièce jointe
Ajouter un changement
Ajouter un incident enfant
Ajouter un élément Knowledge lié
Ajouter un incident parent
Ajouter un problème
Ajouter une tâche
Créer un changement
Créer un incident enfant
Créer un problème
Dissocier le changement
Dissocier un incident enfant
Dissocier un élément Knowledge lié
Dissocier un problème

Avec client

Ajouter une pièce jointe

Avec tiers

Ajouter une pièce jointe

Résolu

Ajouter une pièce jointe

Fermé

Aucun

Les actions qui créent des processus liés (comme Créer un changement) sont disponibles lors de l'exécution uniquement si le processus lié spécifié a été activé.