Gestione asset: Approvvigionamento

Questo argomento si applica solo ai sistemi che utilizzano unicamente una licenza Asset Manager o Universal.

Il processo Approvvigionamento fornisce un ciclo di vita Gestione asset base per l'approvvigionamento degli asset. Utilizza azioni correlate su un processo Gestione della configurazione corrispondente, pertanto sarà necessario assicurarsi che il processo predefinito per ciascuna tipologia del CI che si desidera utilizzare con questo processo includa tali azioni.

Per informazioni sulle azioni correlate, consultare Esecuzione di azioni sui processi correlati.

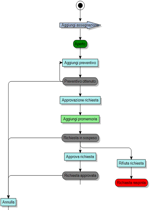
Diagramma di processo

...continua in basso...

Diagramma di processo

Quando si registra un'istanza del processo di approvvigionamento, si specifica il Titolo elemento della configurazione e si seleziona il Tipo elemento della configurazione.

Dallo stato Aperto, è possibile aggiungere un preventivo, spostando il processo allo stato Preventivo ottenuto. Da qui, è possibile aggiungere ulteriori preventivi, aggiunti come una raccolta sul processo. Una volta aggiunti tutti i preventivi richiesti, è possibile Annullare l'approvvigionamento o la Richiesta di approvazione.

Quando si Richiede l'approvazione, viene aggiunto un promemoria, utilizzare Progettazione processi per configurarlo in modo che venga inviato al gruppo o al ruolo appropriato. Dallo stato Richiesta in sospeso, la richiesta può essere approvata, trasferendo il processo allo stato Richiesta approvata, oppure può essere annullata o respinta, trasferendo il processo a uno stato conclusivo.

L'azione Genera ordine di acquisto trasferisce quindi il processo allo stato In attesa di consegna e utilizza un'azione correlata automatica per creare un CI del tipo selezionato sulla finestra Approvvigionamento con il titolo specificato usando il processo predefinito per la tipologia del CI specificata.

Dallo stato In attesa di consegna è possibile Annullare l'approvvigionamento, spostando il processo a uno stato conclusivo, e utilizzare un'azione correlata per impostare lo stato del CI precedentemente creato su Annullato, oppure è possibile Confermare la consegna. L'azione Conferma consegna sposta il processo di approvvigionamento allo stato completato Elemento consegnato e utilizza un'azione correlata automatica per trasferire il processo per il CI in approvvigionamento allo stato Ricevuto.

Infine, l'azione Conferma e chiudi sposta il processo di approvvigionamento allo stato conclusivo Chiuso e utilizza un'azione correlata automatica per spostare il processo CI allo stato Disponibile.

Non vi sono azioni opzionali.