Zarządzanie zmianami: Proces zarządzania wydaniami

Proces Wydanie udostępnia mechanizm zarządzania budowaniem, testowaniem i wydawaniem zestawów zmian.

diagram procesów

Ten proces składa się z trzech głównych sekcji:

diagram procesów

diagram procesów

diagram procesów

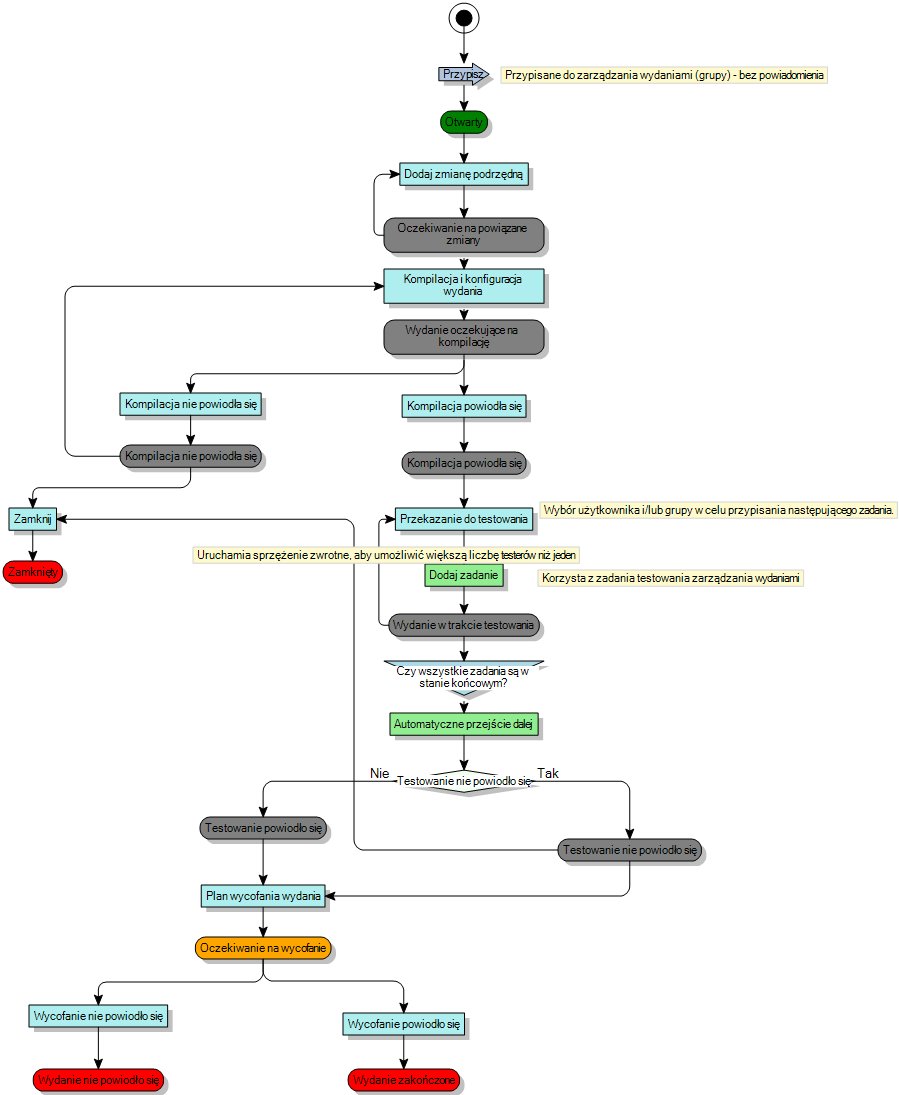
Pierwszy etap procesu umożliwia definiowanie wydania, a także dodawanie do wydania zmian podrzędnych.

Wydanie jest następnie budowane i testowane.

Po pomyślnym przetestowaniu wydanie jest wdrażane w organizacji.

Definiowanie wydania

diagram procesów

Podczas pierwszego rejestrowania nowego wydania określany jest jego zarys i opis, proponowana jest data wydania oraz dołączana jest cała istniejąca dokumentacja planu wydania. U dołu okna znajdują się dwie karty, w których wyświetlane są wyniki zapytań Wydania zaplanowane na dziś i Testy wydania nadal zaległe. Więcej informacji na temat tych zapytań można znaleźć w sekcji Zapytania.

W oknie szczegółów wydania znajdują się dwa pola listy umożliwiające określenie formy i typu wydania. Te pola listy są wypełniane wartościami pochodzącymi z list odwołań. Więcej informacji na temat tych list odwołań można znaleźć w sekcji Listy odwołań.

Użyj atrybutu...

aby określić, czy wydanie jest...

Forma wydania

Poważne (zawierające dużo nowych funkcji; wydanie poważne zwykle zastępuje wszystkie wcześniejsze wydania podrzędne i wydania awaryjne);
Podrzędne (zawierające niewielkie rozszerzenia i poprawki; wydanie podrzędne zwykle zastępuje wszystkie wcześniejsze wydania awaryjne);
Awaryjne (zawierające poprawki niewielkiej liczby problemów).

Typ wydania

Pełne (budowane, testowane, dystrybuowane i wdrażane są wszystkie komponenty wydania razem);
Różnica (uwzględnione są tylko te elementy konfiguracji, które rzeczywiście uległy zmianie od czasu poprzedniego wydania);
Pakiet (wiele wydań, które należy wdrożyć łącznie).

Po zapisaniu wydania można dodać do niego niezbędne zmiany za pomocą działania Dodaj zmianę podrzędną. Zmiany podrzędne dodane do wydania w ten sposób są wyświetlane w drzewie zmian jako Podrzędne.

Budowanie i testowanie wydania

diagram procesów

Po dodaniu do wydania wymaganych zmian można wydanie zbudować, skonfigurować, a następnie przetestować.

Działanie Kompilacja i konfiguracja wydania pozwala na dodanie opisu budowy i konfiguracji. Gdy budowa jest zakończona, dostępne stają się działania Kompilacja nie powiodła się i Kompilacja powiodła się.

W przypadku niepowodzenia budowania można zamknąć wydanie albo zbudować je i skonfigurować ponownie. Jeśli budowa zakończy się powodzeniem, staje się dostępna do testowania.

Po pomyślnym zbudowaniu należy kliknąć działanie Przekazanie do testowania.

Okno Przekazanie do testowania umożliwia określenie analityków i/lub grup, które mają przeprowadzić testowanie, oraz typu wymaganego testu. Lista Typ testu jest wypełniana wartościami pochodzącymi z list odwołań.

Działania Przekazanie do testowania można używać wielokrotnie w celu przeprowadzenia dodatkowych testów lub dodania nowych testerów. Każde użycie tego działania powoduje utworzenie zadania Testowanie zarządzania wydaniami. Proces wydania nie może być kontynuowany, dopóki nie zostaną wykonane wszystkie zadania Testowanie zarządzania wydaniami.

Zadania Testowanie zarządzania wydaniami otwiera się z poziomu drzewa zmian związanego z danym wydaniem. Zadania mogą być zakończone pomyślnie albo niepowodzeniem.

Jeśli testowanie zakończy się pomyślnie, wydanie jest przekazywane do etapu wdrożenia. W przeciwnym razie wydanie może zostać zamknięte albo, jeśli niepowodzenia są uważane za nieistotne, może być również przekazane do etapu wdrożenia.

Wdrażanie wydania

diagram procesów

Po pomyślnym przetestowaniu wdrożenia można rozpocząć jego wdrażanie. Działanie Plan wdrożenia wydania powoduje wyświetlenie okna Plan wdrożenia wydania, które wyświetla okno szczegółów bieżącego wydania i umożliwia zarejestrowanie daty wdrożenia oraz planów wdrożenia i wycofania wydania.

Po zakończeniu wdrożenia można zakończyć proces Wydanie za pomocą działania Wdrożenie powiodło się lub Wdrożenie nie powiodło się.