Gerenciamento de solicitações: Solicitação de hardware

O processo de Solicitação de hardware é uma variante da Solicitação de serviço genérico descrita em Gerenciamento de solicitações: Solicitação de serviço genérico.

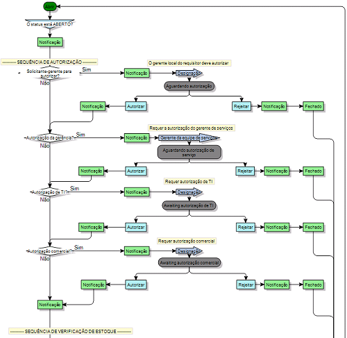
Quando a Solicitação é inicialmente salva, o originador é notificado sobre a solicitação, e a Solicitação inicia a Sequência de Autorização. A Sequência de autorização no início deste processo é o mesmo que o do processo Solicitação de serviço genérico.

diagrama de processo

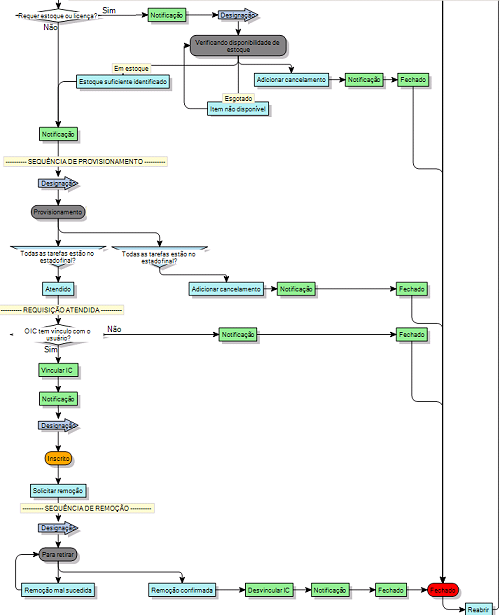
O restante do processo é também muito semelhante à Solicitação de serviço genérico e inclui locais onde você poderia adicionar passos para incluir processos de compra e venda conforme necessário.

diagrama de processo