资产管理:采购

本主题仅适用于使用 Asset Manager 或通用许可证的系统。

采购流程提供采购资产的基本资产管理生命周期。它会使用相应配置管理流程的相关操作,因此您需要确保要在此流程中使用的每个 CI 类型的默认流程包含这些操作。

有关相关操作的信息,请参阅运行相关流程的操作

流程图

...待续...

流程图

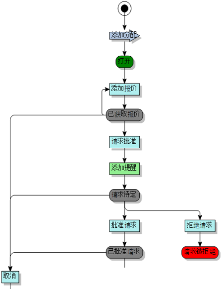
记录采购流程的实例时,请指定配置项目标题并选择配置项目类型

打开状态,您可以添加报价,将流程移至获取的报价状态。您可以从此处添加其他报价,这会作为集合添加到流程中。已添加所有必填报价后,您可以取消采购,或请求批准

请求批准时,会添加提醒,请使用流程设计器配置此提醒,以将其发送至合适的组或角色。从待定请求状态,请求可以被批准(会将流程移至请求已批准状态)或取消或拒绝(会将流程移至结束状态)。

然后提交采购单操作会将流程移至等待发货状态,并使用自动相关操作创建您在采购窗口选定的 CI 类型,并包含您使用指定 CI 类型的默认流程所指定的标题。

等待发货状态,您可以取消采购,从而将流程移至结束状态并使用相关操作设置将之前创建的 CI 的状态设置为已取消,或者确认收货确认收货操作会将采购流程移至完成状态项目已交付并使用自动相关操作将所采购 CI 的流程移至已收货状态。

最后,确认和关闭操作会将采购流程移至结束状态已关闭并使用自动相关操作将 CI 流程移至可用状态。

没有可选操作。