合同管理:更新

本主题仅适用于使用 Asset Manager 或通用许可证的系统。

更新流程提供更新合同的基本流程。它会使用相应配置管理流程的相关操作,因此您需要确保合同 CI 类型的默认流程包含这些操作。

有关此创建合同流程中受管合同流程的信息,请参阅配置管理:合同

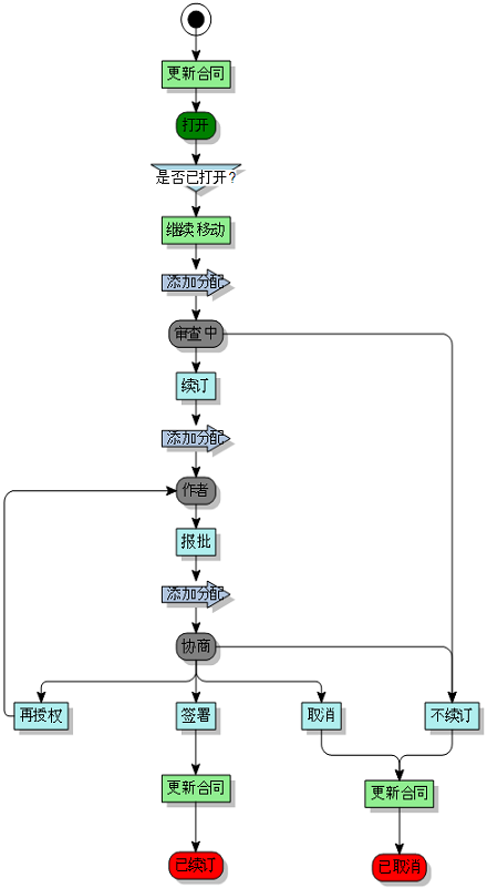
流程图

当记录更新时,请从更新窗口选择要选择的合同。会过滤窗口中的列表以仅显示未将更新进行中布尔属性设置为的合同。当保存更新时,流程会使用相关自动操作将选定合同的更新进行中属性设置为,以阻止其出现在更新窗口的合同列表中。

更新流程会从打开状态自动移动,并通过添加分配通知当前组和当前用户。更新流程会移至审核中状态。

选择更新的合同会添加至“合同活动”窗口底部的合同集合,在此您可以打开并更新其详细信息。

有关“合同 CI”流程的详细信息,请参阅 配置管理:合同

仅更新窗口中的字段并使用合同 CI 的可选操作。请勿使用将合同 CI 移动到新状态的操作 – 使用合同管理模块中流程的相关操作更改合同的状态。

审核中状态有两种操作可用。不会更新会将更新流程移至已取消结束状态,并将相关合同移至其已取消结束状态。更新会将更新流程移至编写状态。

编写合同后,您可以提交以批准,然后可以重新编写(并返回编写状态)、取消(同时将更新流程和合同移至已取消状态)或签名签名操作会将更新流程移至已更新结束状态并将合同的更新进行中属性重置为

没有可选操作。