事件管理:富事件

本主题仅适用于使用 Service Desk 或通用许可证的系统。

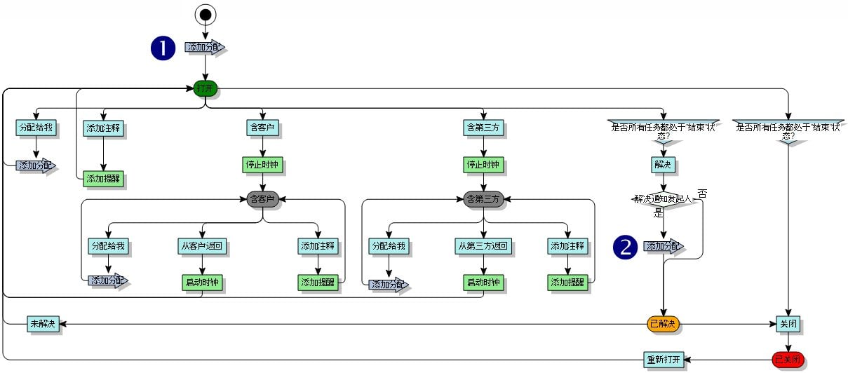
“富事件”流程是先前部分中描述的标准“事件”流程的扩展内容。执行标准事件流程时,可以选择一步或两步关闭机制,如果有任何未完成的任务,则无法解决或关闭事件。下文详细描述了标准事件流程的扩展内容。

如果选择“解决”窗口上的“通知创作者”复选框,将通知当前分配事件的用户事件已解决。(使用提醒作为自动操作来完成此流程。)

事件处于打开状态时有四个可选操作,虽然这些操作不是严格意义上的可选操作,但是其作用与可选操作相似,都不会将流程移至已关闭状态:在流程转到已关闭状态前,分配给我添加注释含客户含第三方全部恢复至“打开”状态。

流程的添加注释部分使用提醒作为自动操作,以通知事件的发起人和/或当前代理人注释已添加至事件。“注释”窗口包含两个复选框,用于指定需要这些通知中的哪一个。“提醒”窗口中的发送日期字段包括以下用于立即发送提醒的计算。

复制
import System
static def GetAttributeValue(Reminder):
    Value = DateTime.UtcNow
    return Value

分析人员可以通过单击鼠标,使用分配给我操作将事件分配给自己及其当前组,此操作还可从含客户含第三方状态中获得。

如果事件含有提供某些信息的客户或第三方,则流程的含客户含第三方部分将自动停止服务级别时钟。当客户或第三方提供必要信息时,“从客户/第三方返回”操作将事件恢复至打开状态并自动重启服务级别时钟。当事件包含客户或第三方时,还可以将包含提醒通知的注释添加至发起人和/或当前代理人。

流程图

分配详细信息:

上述 ID

分配

1

事件/建议组

2

事件/当前分配/用户
事件/当前分配/组
事件/当前分配/角色

每个状态的可选操作:

状态

可选操作

打开

添加分配
添加附件
添加变更
添加子事件
添加链接知识
添加父事件
添加问题
添加任务
创建变更
创建子事件
创建问题
分离变更
分离子事件
分离链接知识
分离问题

含客户

添加附件

含第三方

添加附件

已解决

添加附件

已关闭

只有当指定的链接流程激活时,创建链接流程的操作(例如,创建变更)才在运行时可用。