Vertragsverwaltung: Vertrag erstellen

Dieses Thema gilt nur für Systeme, die eine Asset Manager- oder Universal-Lizenz verwenden.

Der Prozess „Vertrag erstellen“ ermöglicht einen Prozess mit Aktionen zum Erstellen einer Instanz eines Vertragsprozesses. Da die zugehörigen Aktionen für einen entsprechenden Konfigurationsverwaltungsprozess verwendet werden, müssen Sie sicherstellen, dass der Standardprozess für den CI-Typ „Vertrag“ diese Aktionen enthält.

Weitere Informationen zum Vertragsprozess, der durch diesen Prozess „Vertrag erstellen“ verwaltet wird, finden Sie unter Konfigurationsverwaltung: Vertrag.

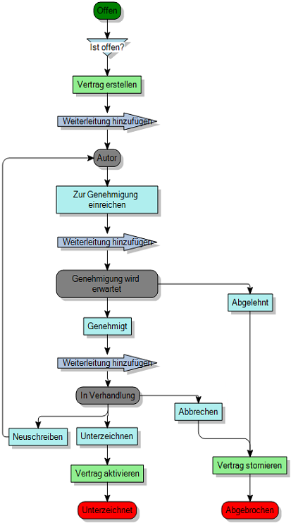
Prozessdiagramm

Wenn Sie eine Instanz eines Prozesses „Vertrag erstellen“ erstellen, geben Sie Vertragsnummer, Vertragstitel, Vertragstyp und Vertragseigentümer ein. Der Vertragstyp ist eine Referenzliste unter dem Modul Konfigurationsverwaltung (siehe Referenzlisten).

Wenn Sie das Eingangsfenster speichern, wird ein CI des Typs „Vertrag“ mit den eingegebenen Werten erstellt und der Prozess für den Vertrag wird mit dem Status In Verhandlung weitergeführt. Die aktuelle Gruppe und der aktuelle Benutzer werden benachrichtigt, indem eine Weiterleitung hinzugefügt wird. Das CI „Vertrag“ wird dem Steuerelement für Sammlungen im Fenster „Vertragsaktivität“ hinzugefügt.

In der Sammlung Vertrag im Fenster „Vertragsaktivität“ können Sie den erstellten Vertrag öffnen und aktualisieren. Wenn Sie Änderungen am Vertrag speichern, werden die Posten Summe für Waren und Summe für Dienste automatisch addiert, um den Gesamtwert zu erhalten, und das Verlängerungsdatum wird für 90 Tage vor Vertragsende berechnet.

Weitere Informationen zum CI-Prozess„Vertrag“ und zum Bearbeiten des berechneten Verlängerungsdatums finden Sie unter Konfigurationsverwaltung: Vertrag.

Aktualisieren Sie nur die Felder im Fenster und verwenden Sie optionale Aktionen für das CI „Vertrag“. Verwenden Sie keine Aktionen, um den Status für das CI „Vertrag“ zu ändern – verwenden Sie stattdessen die zugehörigen Aktionen für Prozesse im Modul Vertragsverwaltung, um den Status eines Vertrags zu ändern.

Nachdem Sie den Vertrag aufgesetzt haben, wählen Sie Zur Genehmigung einreichen – der Vertrag wird dann entweder Abgelehnt oder Genehmigt. Wenn der Status Abgelehnt lautet, werden sowohl der Prozess „Vertrag erstellen“ als auch der zugehörige Vertrag mit dem Ende-Status Storniert weitergeführt.

Wenn der Prozess „Vertrag erstellen“ Genehmigt wurde, wird er mit dem Status In Verhandlung weitergeführt und Sie können den Vertrag entweder Neuschreiben (und auf den Status Autor zurücksetzen) oder Unterzeichnen. Durch die Aktion Unterzeichnen wird der Prozess „Vertrag erstellen“ mit dem Ende-Status Unterzeichnet weitergeführt und der zugehörige Vertrag wird auf den Status Aktiv gesetzt.

Optionale Aktionen für jeden Status:

Status

Optionale Aktionen

Offen

Keine

Autor

Weiterleitung hinzufügen
Notiz hinzufügen
Task hinzufügen

Genehmigung wird erwartet

Weiterleitung hinzufügen
Notiz hinzufügen
Task hinzufügen

In Verhandlung

Weiterleitung hinzufügen
Notiz hinzufügen
Task hinzufügen

Unterzeichnet

Notiz hinzufügen

Abgebrochen

Keine