Vertragsverwaltung: Verlängerung

Dieses Thema gilt nur für Systeme, die eine Asset Manager- oder Universal-Lizenz verwenden.

Der Prozess „Verlängerung“ ermöglicht einen Prozess mit Aktionen zum Verlängern eines Vertrags. Da die zugehörigen Aktionen für einen entsprechenden Konfigurationsverwaltungsprozess verwendet werden, müssen Sie sicherstellen, dass der Standardprozess für den CI-Typ „Vertrag“ diese Aktionen enthält.

Weitere Informationen zum Vertragsprozess, der durch diesen Prozess „Vertrag erstellen“ verwaltet wird, finden Sie unter Konfigurationsverwaltung: Vertrag.

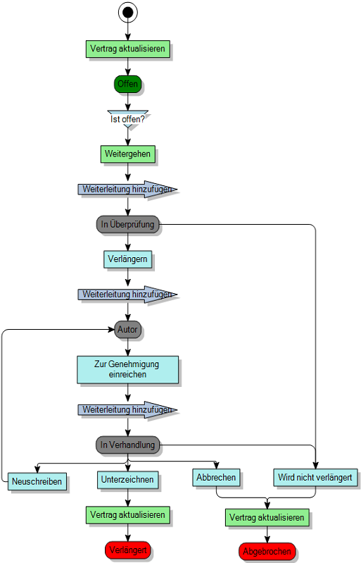
Prozessdiagramm

Wenn Sie eine Verlängerung protokollieren, wählen Sie den gewünschten Vertrag im Fenster „Verlängerung“. Die Liste im Fenster wird so gefiltert, dass nur Verträge angezeigt werden, für die der boolesche Operator Verlängerung in Bearbeitung nicht auf Wahr gesetzt ist. Wenn Sie die Verlängerung speichern, verwendet der Prozess automatisch eine zugehörige Aktion, um das Attribut Verlängerung in Bearbeitung für den ausgewählten Vertrag auf Wahr zu setzen, damit er nicht in der Liste Vertrag im Fenster „Verlängerung“ angezeigt wird.

Der Verlängerungsprozess wird automatisch mit dem Status Offen weitergeführt und die aktuelle Gruppe und der aktuelle Benutzer werden benachrichtigt, indem eine Weiterleitung hinzugefügt wird. Die Verlängerung wird mit dem Status In Überprüfung weitergeführt.

Der Vertrag, den Sie zur Verlängerung ausgewählt haben, wird der Sammlung Vertrag im Fenster „Vertragsaktivität“ hinzugefügt und kann dort geöffnet und bearbeitet werden.

Weitere Informationen zum CI-Prozess „Vertrag“ finden Sie unter Konfigurationsverwaltung: Vertrag.

Aktualisieren Sie nur die Felder im Fenster und verwenden Sie optionale Aktionen für das CI „Vertrag“. Verwenden Sie keine Aktionen, um den Status für das CI „Vertrag“ zu ändern – verwenden Sie stattdessen die zugehörigen Aktionen für Prozesse im Modul Vertragsverwaltung, um den Status eines Vertrags zu ändern.

Für Verträge mit dem Status In Überprüfung sind zwei Aktionen verfügbar. Wird nicht verlängert bedeutet, dass die Verlängerung mit dem Ende-Status Storniert weitergeführt wird, und der zugehörige Vertrag wird ebenfalls mit dem Ende-Status Abgebrochen weitergeführt. Verlängern bedeutet, dass die Verlängerung mit dem Status Autor weitergeführt wird.

Nachdem Sie den Vertrag aufgesetzt haben, können Sie ihn Zur Genehmigung einreichen und danach entweder Neuschreiben (und zum Status Autor zurückkehren), Abbrechen (und sowohl die Verlängerung als auch den Vertrag mit dem Status Abgebrochen weiterführen) oder Unterzeichnen. Durch die Aktion Unterzeichnen wird die Verlängerung mit dem Ende-Status Verlängert weitergeführt und das Attribut Verlängerung in Bearbeitung wird für den Vertrag auf Falsch gesetzt.

Es gibt keine optionalen Aktionen.