Incident-Management: Task „Incident-Überwachungsliste“
Dieses Thema gilt nur für Systeme, die eine Service Desk- oder Universal-Lizenz verwenden.
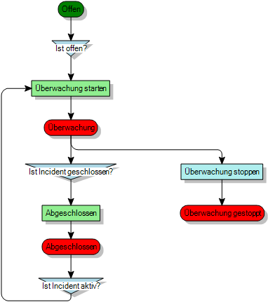
Durch Auswahl der Aktion Incident überwachen im Prozess „Vollständiger Incident“ (siehe Incident-Management: Vollständiger Incident) wird ein Task vom Typ „Incident-Überwachungsliste“ erstellt, der dann von der Abfrage Von mir überwachte Incidents (siehe Von mir überwachte Incidents) dazu verwendet wird, den Benutzern das Auffinden von Incidents zu erleichtern, die für sie von Interesse sind.
Der Task „Incident-Überwachungsliste“ wechselt sofort in den Status Überwachung. Da dies ein Ende-Status ist, bedeutet dies, dass der übergeordnete Incident immer noch gelöst werden kann, auch wenn dieser Task mit ihn verknüpft ist. Wenn der übergeordnete Incident geschlossen wird, ist dieser Task automatisch abgeschlossen. Die Aktion Überwachung stoppen entfernt den Incident aus den Ergebnissen der Abfrage Von mir überwachte Incidents.
                                             
                                        
Es gibt keine optionalen Aktionen.