Change Management: Asset Disposal/Removal

The Asset Disposal/Removal process helps you to manage the disposal or removal of an asset. The disposal part of the process helps you to manage the disposal of assets from your organization in a manner that can be audited by regulatory bodies. The removal part of the process helps you to manage the removal of assets from your inventory into storage ahead of possible disposal or re-purposing.

Process diagram

There are three main sections to this process:

Process diagram

Process diagram

Process diagram

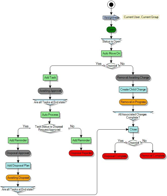
The first section of the process enables you to log the disposal/removal request and specify the type of request.

The second section manages the disposal of the asset.

The final section manages
the removal of the asset.

Logging the disposal/removal request

Process diagram

When you first log a new disposal/removal request, you are asked to provide certain information about the asset, such as the items affected and whether the request is for a disposal or a removal.

If the request is a disposal request, make sure you select the Is this a Disposal Request? check box before saving the process. After the process has been saved, this check box becomes read only.

If only one item is being disposed of or removed, you can select the item in the Affected Item list. This list is populated with Configuration Items. For information about managing Configuration Items, see Configuration Items.

If more than one item is being disposed of or removed, save the Asset Disposal/Removal, then use the Add Configuration Item action to add the CIs. Items added in this way appear on the Change Tree.

The process now moves either to the disposing or removing an asset stage, depending on the value of the Is this a Disposal Request? check box.

Disposing of an asset

Process diagram

If you selected the Is this a Disposal Request? check box on the Asset Disposal/Removal window, the process moves to the disposal part of the process.

A Disposal Approval task is added to the process, and assigned to the Asset Management group.

You open the Disposal Approval task from the Change Tree. You can then either Approve or Reject the request. If the Asset Management group rejects the request, the Change is closed with a status of Disposal Rejected. If the request is approved, the Change moves to the next stage of the process. In both cases, the Change Assignee is notified.

When the disposal has been approved, you can add a Disposal Plan, where you record details of how you are disposing of the item; you can attach an external document if required.

At this stage, you can add further Tasks. By default, these are the standard Change Tasks that are described in Change Management: Simple Task.

When all of these Tasks are completed, you can Close the disposal/removal request. The status changes to Disposal Complete.

Removing an asset

Process diagram

If you did not select the Is this a Disposal Request? check box on the Asset Disposal/Removal window, the process moves to the removal part of the process.

You progress the removal request by clicking Create Child Change in the Actions list. By default, this is the Simple Change that is described in Change Management: Simple Change.

Make sure that the linked process that is specified has been activated, otherwise the Create Child Change action will not appear at runtime.

When the Child Change is completed, you can Close the disposal/removal request. The status changes to Removal Complete.