Risorse umane: processo Assunzione
Il processo Assunzione contribuisce a gestire l'assunzione di nuovo personale all'interno della propria organizzazione.
continua in basso...
Il processo si suddivide in tre sezioni principali:
Registrazione della richiesta di assunzione
Quando si registra una nuova richiesta di Assunzione, è necessario completare la finestra Assunzione. I valori disponibili per le caselle di elenco Ricerca ruolo business, Motivo e Tipo contratto vengono creati utilizzando l'albero Elenchi di riferimento nel componente Amministrazione. Quando si crea un Ruolo business, è possibile specificare se il CEO debba approvare o meno tale tipo di assunzione. Tale valore per la casella di controllo Approvazione CEO richiesta? viene quindi copiato nella finestra Assunzione al momento di completare l'elenco Ricerca ruolo business. Per ulteriori informazioni, consultare la sezione Risorse umane: Attività di assunzione.
Nell'elenco Approvazione direttore da, selezionare l'utente che deve fornire l'approvazione necessaria per l'assunzione. Nella fase successiva del processo viene creata e assegnata un'Attività a questo utente.
Se la posizione per l'assunzione si riferisce a un analista nel sistema, selezionare la casella di controllo Analista supporto ITBM?. Se si seleziona tale casella di controllo, l'utente creato al termine del processo di assunzione verrà generato come Analista, in caso contrario risulterà un Utente finale.
Approvazione della richiesta di assunzione
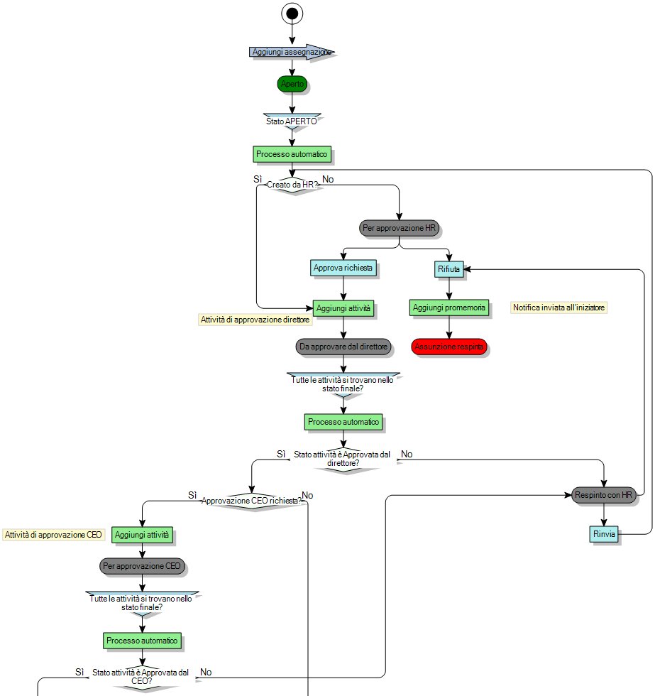
Una volta registrata la richiesta di assunzione, essa dovrà essere approvata. In base all'utente che l'ha registrata e al tipo di mansione, possono essere necessarie fino a tre approvazioni:
- Se la richiesta di assunzione non è stata generata da qualcuno nel gruppo HR, allora la richiesta deve ottenere un'approvazione da parte delle risorse umane. Se le risorse umane respingono la richiesta, verrà utilizzato un promemoria per informare l'iniziatore del rifiuto, dopodiché la richiesta viene chiusa. Se le risorse umane approvano la richiesta, viene creata un'Attività di approvazione direttore, che verrà assegnata all'utente selezionato nell'elenco Approvazione direttore da sulla finestra Assunzione.
- Tutte le richieste di assunzione richiedono l'approvazione del Direttore. L'attività di Approvazione direttore è disponibile dall'albero Attività per la richiesta di assunzione. Il Direttore può quindi Approvare o Respingere la richiesta. Se il Direttore respinge la richiesta, essa ritorna alle risorse umane, per confermare il rifiuto o rinviare la richiesta dopo aver aggiunto ulteriori informazioni. Se il Direttore approva la richiesta, essa passa all'Approvazione CEO oppure viene approvata direttamente.
- Se la richiesta di assunzione si riferisce a una mansione per la quale è selezionata la casella di controllo Approvazione CEO richiesta, dopo l'approvazione del Direttore verrà creata un'Attività di approvazione CEO assegnata al CEO (consultare Risorse umane: Attività di approvazione CEO). L'attività di Approvazione CEO è disponibile dall'albero Attività per la richiesta di assunzione. Il CEO può quindi Approvare o Respingere la richiesta. Se il CEO respinge la richiesta, essa ritorna alle risorse umane, per confermare il rifiuto o rinviare la richiesta dopo aver aggiunto ulteriori informazioni. Se il CEO approva la richiesta, essa passa alla fase di intervista.
Intervista
Una volta ottenute le approvazioni richieste, è possibile dare inizio alla fase di intervista.È possibile aggiungere dettagli delle Agenzie di collocamento contattate, così come aggiungere Candidati.
Viene aggiunta un'Attività di assunzione ogni volta in cui si aggiunge un Candidato alla richiesta di assunzione. Per ulteriori informazioni sull'Attività di assunzione, vedere Risorse umane: Attività di assunzione.
Una volta completate tutte le Attività di assunzione, viene creato un nuovo record utente nel sistema per il candidato approvato.
Tale utente viene creato:
- come Analista o come Utente finale, in base all'impostazione della casella di controllo Analista supporto ITBM sulla finestra Richiesta di assunzione.
- utilizzando il login proposto sulla finestra Dettagli candidato.
È necessario associare l'utente creato con i gruppi e i ruoli richiesti.