Zarządzanie incydentami: Zadanie listy obserwowania incydentów

Ten temat dotyczy tylko systemów, w których używana jest licencja Service Desk lub uniwersalna.

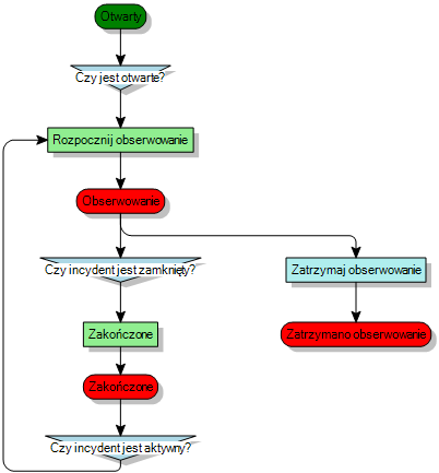
Wybór działania Obserwuj incydent w procesie Pełny incydent (patrz Zarządzanie incydentami: Pełny incydent) powoduje utworzenie zadania listy obserwowania incydentów używanego następnie w zapytaniu Obserwowane incydenty (patrz Obserwowane incydenty) w celu umożliwienia użytkownikom łatwego odnalezienia incydentów, które ich interesują.

Zadanie listy obserwowania incydentów powoduje natychmiastowe przeniesienie incydentu do stanu Obserwowanie. Ponieważ jest to stan końcowy, oznacza to, że incydent nadrzędny można rozwiązać, nawet gdy to zadanie jest z nim połączone. Zamknięcie incydentu nadrzędnego powoduje automatyczne zakończenie tego zadania. Działanie Zatrzymaj obserwowanie powoduje usunięcie incydentu z wyników zapytania Obserwowane incydenty.

diagram procesów

Nie występują żadne działania opcjonalne.